Skip to main content
搜尋區域的標題文本
Taiwan (Traiditional Chinese)
網站地圖
聯絡我們
商品介紹
客戶服務
公司簡介
技術日立
業務夥伴
社會責任
首頁
技術日立
環保製品技術
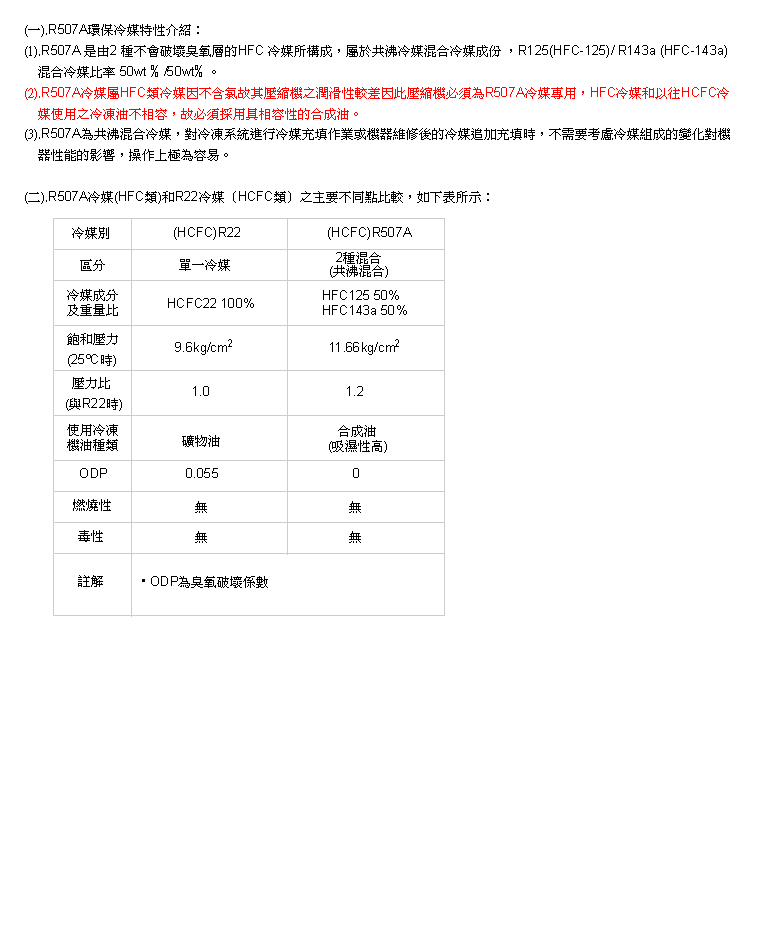
R507A環保新冷媒
R507A環保新冷媒
返回頁首
Copyright and Liability Notice, etc.
網站利用條件
隱私權政策
Copyright © 2018 Johnson Controls-Hitachi Air Conditioning Taiwan Co., Ltd.